网站首页
关于我们
服务介绍
新闻资讯
政策法规
客户服务
诚聘英才
联系我们
服务项目
服务流程
项目公示
您的位置:
首页
> 服务介绍 >
项目公示
项目公示
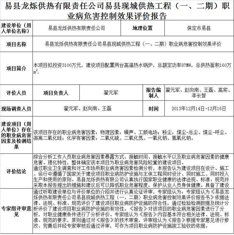
易县龙烁供热有限责任公司易县县城集中供热工程(一、二期)职业病危害控制效果评价
添加时间:2017-12-19 16:28:56 浏览次数:16
关于我们
公司简介
公司资质
企业文化
组织机构
从业承诺书
实验室
服务介绍
服务项目
服务流程
项目公示
新闻资讯
公司新闻
行业动态
星空·网站官网-星空online(中国)
Copyright © 星空·网站官网-星空online(中国) All Rights Reserved
返回顶部